3月16日日,中国足协在官网发布了关于印发2021赛季《中国足球协会纪律准则》的通知。其中,准则对比赛中不当行为的处罚做出了详细规定。
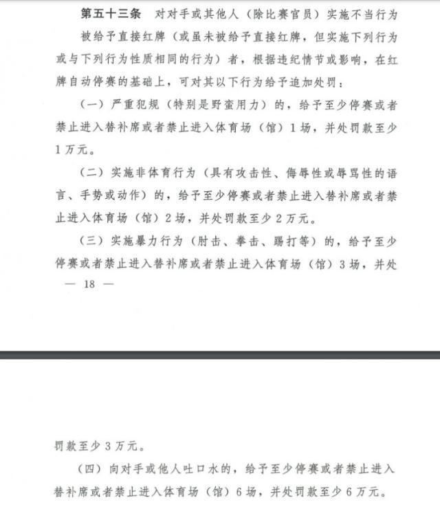
对对手及其他人严重犯规,至少停赛一场,罚款1万;实施非体育行为,如一些攻击性、侮辱性语言、动作等,至少停赛2场,罚款2万;实施暴力行为,至少停赛3场,罚款3万;吐口水则至少停赛6场,罚款6万。
对比赛官员实施非体育行为,至少停赛5场,罚款5万;实施暴力行为则至少停赛6个月,罚款10万;向比赛官员吐口水的,至少停赛12个月,罚款20万。
勒韦尔左肾肿块还需做排癌检查 归来时间依旧未定
九游游戏中心-足协颁布2021纪律准则:实施暴力停3场 吐口水6场
九游游戏-海港狂射20脚未能进球 莱科迷信一套阵容彰显弊端
九游游戏中心-现役仅两人上榜,盘点中国女子马拉松历史最快前20人
九游游戏-古特比为赛中换人争议“开脱” 信任危机仍未被解除
九游APP下载-为什么大家都不共情路边摊了?网友:他们不为养家糊口只想暴富